Overview
Use Hanzo IAM for subscription and pricing: plans, payments, and subscriptions.
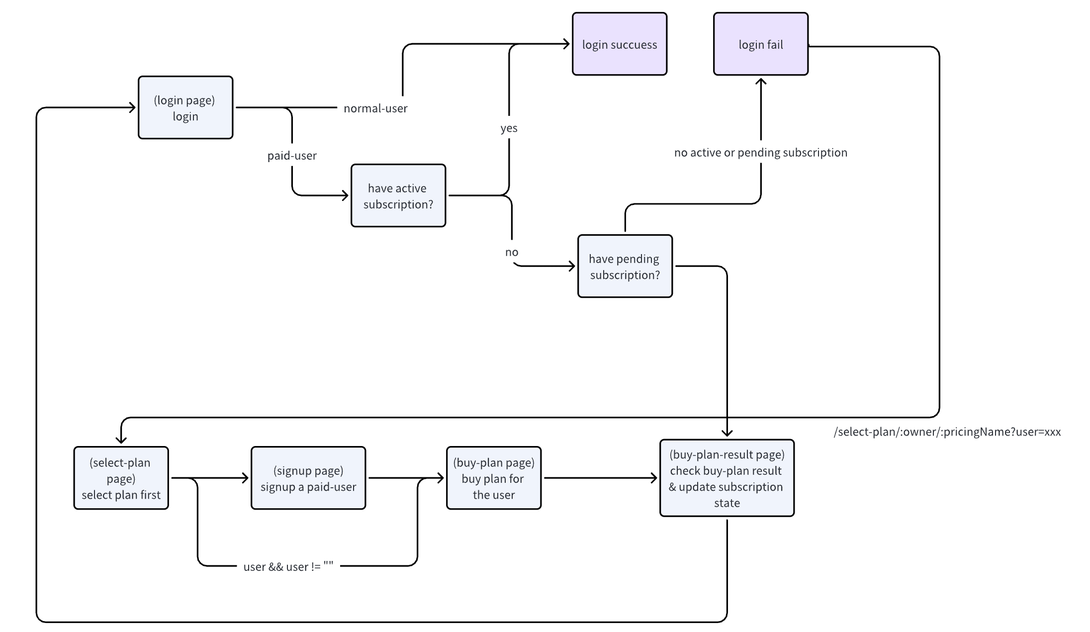
Hanzo IAM can act as a subscription and pricing system using Product, Payment, Plan, Pricing, Subscription, and Transaction. You define which plans appear in each price list:

Each Pricing is tied to an Application. Users open the pricing page URL, pick a plan, and sign up as paid users.
Flow

- Select plan — Users open the pricing page URL (shared by the admin) and choose a plan.

- Sign up — They complete sign-up and become paid users for that plan.

- Pay — They are redirected to the buy-plan page to complete payment.

- Activation — After payment, the Subscription for that plan is active and they can sign in as paid users.

Here is a demo video:
How is this guide?
Last updated on